[º¸¾È´º½º ¹Î¼¼¾Æ] »ç¿ëÀÚÀÇ Á¤º¸¸¦ Å»ÃëÇÏ°í ¾Ç¼ºÄڵ带 Ãß°¡·Î ´Ù¿î·Îµå ¹Þ´Â º¯Á¶µÈ ¾Ç¼º ÇÑ±Û ÇÁ·Î±×·¥ ÆÄÀÏÀÌ ¹ß°ßµÆ´Ù. ¾Ç¼ºÄÚµå Á¦ÀÛÀÚ°¡ µ¿ÀÏÇÑ À¯ÇüÀÇ º¯Á¾ ¾Ç¼ºÄڵ带 ´Ù¼ö ¹èÆ÷Çϰí ÀÖ°í, ÇÑ±Û ÇÁ·Î±×·¥»Ó¸¸ ¾Æ´Ï¶ó ´Ù¸¥ ÇÁ·Î±×·¥µµ º¯Á¶ÀÇ ´ë»óÀÌ µÉ ¼ö ÀÖ¾î »ç¿ëÀÚ¿Í °ü¸®ÀÚÀÇ ÁÖÀǰ¡ ¿ä±¸µÈ´Ù.
.jpg)
¡ãº¯Á¶µÈ ¾Ç¼º ÇÑ±Û ÇÁ·Î±×·¥ ÆÄÀÏ
º¸¾ÈÀü¹®±â¾÷ ÇϿ츮(´ëÇ¥ ±èÈñõ)¿¡ µû¸£¸é 10¿ù Áß¼ø °æ ¹ß°ßµÈ ¾Ç¼º ÇÑ±Û ÇÁ·Î±×·¥Àº °¨¿°µÈ PCÀÇ ½Ã½ºÅÛ Á¤º¸¸¦ Å»ÃëÇÏ°í ¿¬°áµÈ ¼¹ö¿¡¼ ¾Ç¼ºÄڵ带 Ãß°¡·Î ´Ù¿î·Îµå ¹Þ´Â´Ù´Â »ç½ÇÀÌ ¹àÇôÁ³´Ù.
ÇØ´ç ¾Ç¼º ÇÑ±Û ÇÁ·Î±×·¥ ÆÄÀϵéÀº Á¤»óÀûÀÎ ÆÄÀÏ ÁøÀÔÁ¡(OEP)À» º¯°æÇØ ¾Ç¼ºÄÚµå ÁøÀÔÁ¡(New EP)ÀÌ ¿ì¼± ½ÇÇàµÇµµ·Ï º¯Á¶µÆ´Ù. Á¤»ó ÆÄÀÏ¿¡ ¾Ç¼ºÄڵ带 ½É¾î º¯Á¶ÇÒ °æ¿ì Á¤»óÀûÀ¸·Î ÇÑ±Û ÆÄÀÏÀ» ½ÇÇàÇÏ°í »ç¿ëÇÏ´Â µ¥ ÁöÀåÀÌ ¾ø°í, ¹é±×¶ó¿îµå·Î ¾Ç¼ºÇàÀ§¸¦ ¼öÇàÇϵµ·Ï Á¦À۵Ǿî ÀÖ¾î ÆÄÀÏÀÇ º¯Á¶ ¿©ºÎ¸¦ ÆÄ¾ÇÇϱⰡ ¾î·Æ´Ù.

¶ÇÇÑ ¾Ç¼ºÄڵ带 ´Ù¿î·ÎµåÇÏ°í °¨¿°µÈ »ç¿ëÀÚÀÇ ½Ã½ºÅÛ Á¤º¸¸¦ À¯ÃâÇØ ¾Ç¼ºÄÚµå Á¦ÀÛÀÚ°¡ ¹Ì¸® ¸¸µé¾î³õÀº ¼¹ö·Î Àü¼ÛÇÏ´Â °ÍÀ¸·Î È®ÀεƴÙ. ½Ã½ºÅÛ Á¤º¸ À¯Ãâ Ç׸ñÀº ¡â°¨¿° ½Ã½ºÅÛÀÇ Á¤º¸ ¡â¿¬°á ÁßÀÎ IP ¹× Æ÷Æ® ¹øÈ£ Ãâ·Â ¡â³×Æ®¿öÅ© ¿¬°á ¸ñ·Ï ¡âÃÖ±Ù »ç¿ë ÆÄÀÏ ¸ñ·Ï ¡â»ç¿ëÀÚ °èÁ¤ Á¤º¸ ¡âÁñ°Üã±â ÆÄÀÏ ¸ñ·Ï ¡â½ÇÇà ÁßÀÎ ÇÁ·Î¼¼½º Á¤º¸ µîÀÌ´Ù.
º¯Á¶µÈ ¾Ç¼º ÇÑ±Û ÇÁ·Î±×·¥ ÆÄÀÏÀº ¾Ç¼ºÄÚµåÀÇ Àº´ÐÀÌ ½±°í ŽÁö°¡ ¾î·Æ±â ¶§¹®¿¡ Àå½Ã°£ ÀẹÀÌ °¡´ÉÇÏ´Ù. ƯÈ÷ ÇÑ±Û ÇÁ·Î±×·¥Àº ±¹°¡±â°üÀ̳ª °ø°ø±â°ü¿¡¼ ¸¹ÀÌ »ç¿ëÇϱ⠶§¹®¿¡ °¨¿° ½Ã ±â¹Ð¹®¼³ª Áß¿ä ½Ã½ºÅÛ Á¤º¸µéÀÌ À¯ÃâµÉ ¿ì·Á°¡ ÀÖ´Ù.
.jpg)
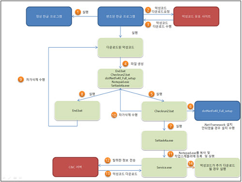
¡ã¾Ç¼ºÄÚµå µ¿ÀÛ µµ½ÄÈ
ÇϿ츮 CERT½Ç¿¡¼´Â ¡°ÃÖ±Ù Ä¡¸íÀûÀÎ ¾Ç¼ºÄÚµåµéÀÌ À¥À̳ª ¸ÞÀÏÀ» ÅëÇØ¼ ´ë·® À¯Æ÷µÇ°í ÀÖ¾î ¿£µåÆ÷ÀÎÆ® º¸¾È °È°¡ Áß¿ä½Ã µÇ°í ÀÖ´Ù¡±¸ç, ¡°PC »ç¿ëÀÚµéÀÇ »ó½ÃÀûÀÎ º¸¾È±³À°°ú ÇÔ²² º¸¾ÈÀǽÄÀ» °íÃë½ÃŰ°í °¢Á¾ Ãë¾àÁ¡ÀÇ ÃֽŠº¸¾ÈÆÐÄ¡¿Í ´ëÀÀ ¼Ö·ç¼ÇÀ» ¸¶·ÃÇÏ´Â °ÍÀÌ Áß¿äÇÏ´Ù¡±°í µ¡ºÙ¿´´Ù.
[¹Î¼¼¾Æ ±âÀÚ(boan5@boannews.com)]
<ÀúÀÛ±ÇÀÚ: º¸¾È´º½º(www.boannews.com) ¹«´ÜÀüÀç-Àç¹èÆ÷±ÝÁö>

.jpg)


.jpg)








¹Î¼¼¾Æ±âÀÚ ±â»çº¸±â

































.gif)
















.jpg)
.jpg)